刚刚
泉州启动防台风Ⅳ级应急响应
炸金花app同步启动Ⅳ级应急响应
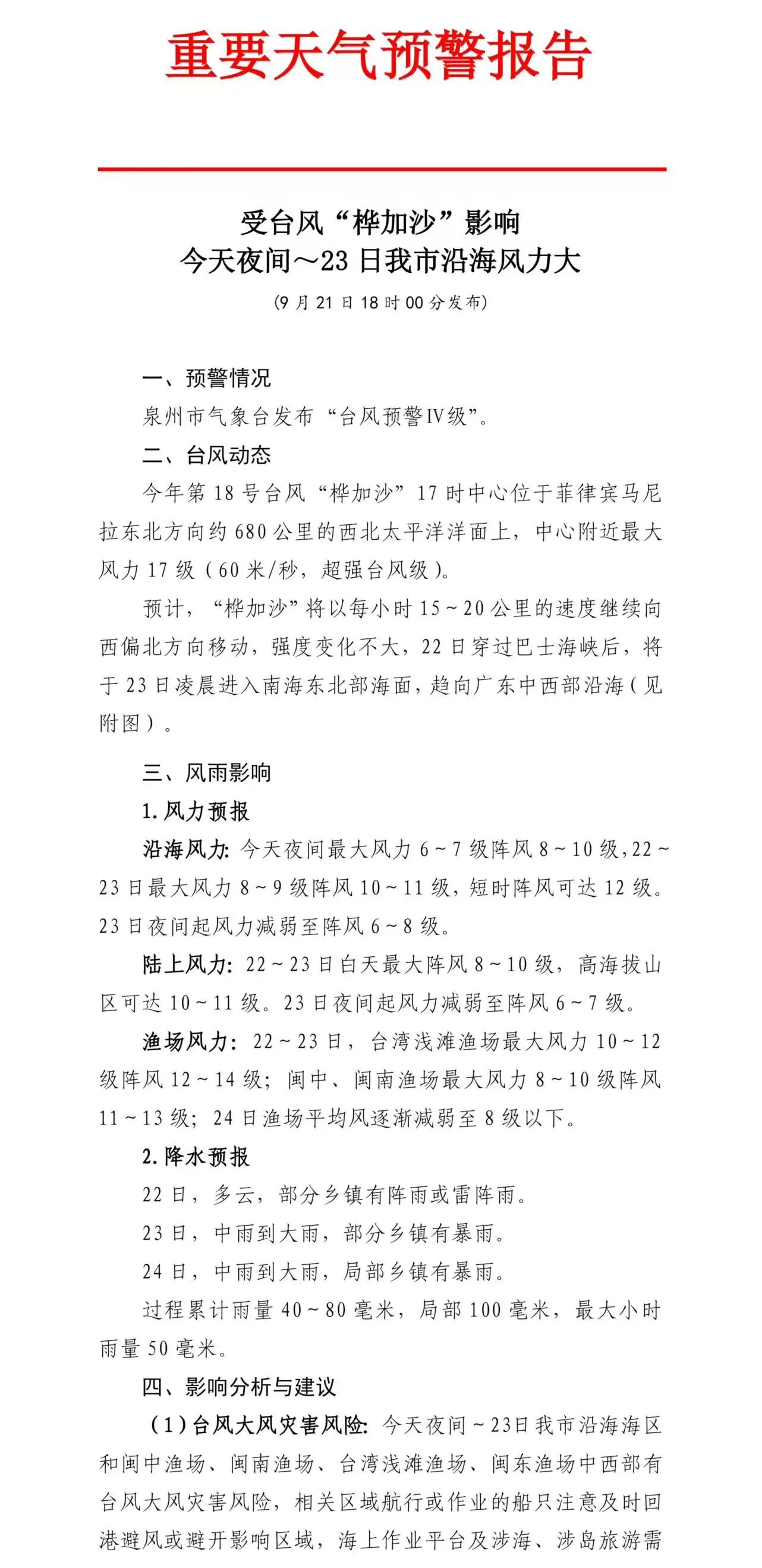
今年第18号台风“桦加沙”今日17时中心位于菲律宾马尼拉东北方向约680公里的洋面上,中心附近最大风力17级,预计“桦加沙”将以每小时15~20公里的速度向西偏北方向移动,22日凌晨进入我省台风警戒区,并于24日凌晨至下午在广东沿海登陆,登陆时强度可达强台风级或超强台风级。市气象台9月21日18时发布“台风预警IV级”,根据《泉州市防汛防台风抗旱应急预案》有关规定,市防指决定9月21日18时启动防台风IV级应急响应。请各成员单位和各县(市、区)防指密切关注台风后续发展趋势,强化指挥调度,扎实做好台风防范应对工作。


公安机关备案号:35050202000111


